DB视讯

您现在的位置:DB视讯 >> 人才招聘 >> 正文

DB视讯 集团关于公开招聘所属子公司工作人员的公告(工程检测中心、云石公司)

 【发布日期:2019-11-20】 【字号: 】 【关闭此页

根据开展需要,决定面向社会公开招聘雅安市交通建设(集团)有限责任公司(以下简称“DB视讯 集团”)所属子公司工作人员6名,现将有关事项公告如下:

一、基本条件

1.遵纪守法,品行良好,爱岗敬业。

2.身体健康、持续向上,吃苦耐劳。

3.具有胜任本职工作的能力、文化水平和专业知识。

二、薪酬待遇

1.按DB视讯 集团所属子公司薪酬体系执行;

2.“五险一金”等福利待遇按雅安市相关政策规定执行。

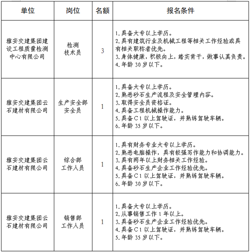
三、报名岗位、名额、条件

 

四、招聘程序

1.报名。公告发布在雅安市交通建设(集团)有限责任公司门户网站,自发布之日起即可报名,截止时间为2019年112218:00。网上报名,报名者须如实填写《报名登记表》。 网上报名,在规定时间内将填写好的《报名登记表》、本人有效身份证、毕业证、职称、执业资格及工作业绩等证明材料以电子文档的形式发送至邮箱2018523008@qq.com(姓+应聘公司名称+应聘工作岗位)。咨询电话:0835-5897859。

2.资格审查。公司根据岗位资格条件及应聘者提交的证明材料进行资格审查,资格审查贯穿招聘工作全过程。

3.综合测试。采取笔试与面试的方式进行综合能力测试开考比例1:2,若未达到开考比例可按1:1开考,但总成绩须达到80分以上。

4.组织考察。分析考察对象的思想政治表现、道德品质、廉洁自律等情况。如考察无合适人选,则取消该职位招聘。

5.体检。体检项目和标准参照《公务员录用体检通用标准(试行)》有关规定执行。

6.决定聘任。公示无异议,予以聘用,试用期三个月。

五、纪律监督

本次招聘工作全过程接受社会和群众监督,监督电话:0835-3581616

附件:报名登记表.xlsx

分享按钮