DB视讯
全部
标题
内容
DB视讯
集团概况
集团简介
领导团队
群团组织架构
集团荣誉
建设资质
交通建设
企业开展
新闻中心
企业文化
依法治企
党建群团
党群工作
党史学习教育
所属企业
您现在的位置:
DB视讯
>> 招标采购 >> 正文
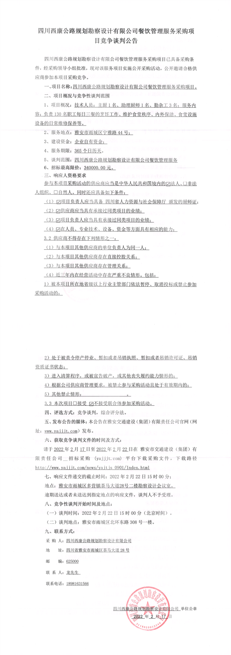
四川西康公路规划勘察设计有限公司餐饮管理服务采购项目竞争谈判公告
【发布日期:2022-02-17】
【字号:
大
中
小
】 【
关闭此页
】
上一篇
:
DB视讯 集团资产经营管理有限公司金鸡关318.川藏线首发站文旅综合体项目规划设计服务采购公告
|
下一篇
:
DB视讯 集团资产经营管理有限公司砂石管理部机械设备租赁采购项目评标结果公示
版权所有 雅安市交通建设(集团)有限责任公司
地址:雅安市雨城区北环东路306号 集团公司办公室电话:0835-5897853
技术支持:北纬网(0835-2350262) 蜀ICP备18001252号 川公网安备 51180202511905号
分享按钮