DB视讯
全部
标题
内容
DB视讯
集团概况
集团简介
领导团队
群团组织架构
集团荣誉
建设资质
交通建设
企业开展
新闻中心
企业文化
依法治企
党建群团
党群工作
党史学习教育
所属企业
您现在的位置:
DB视讯
>> 招标采购 >> 正文
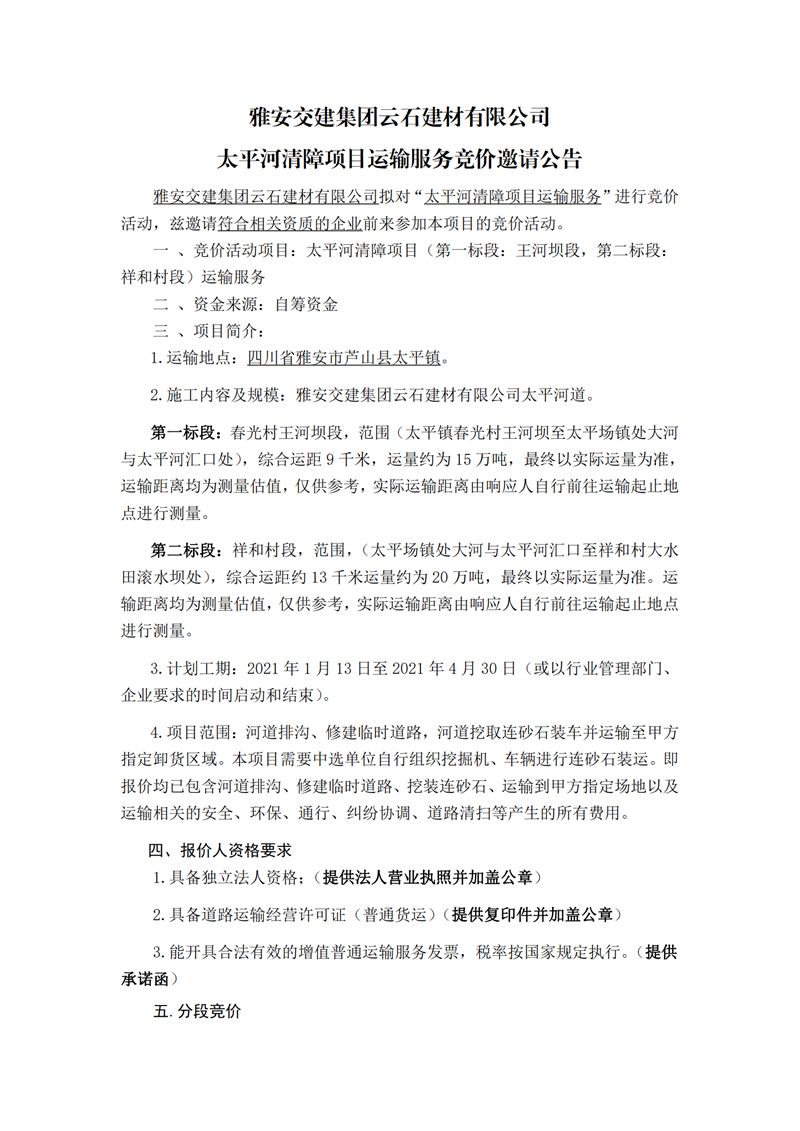
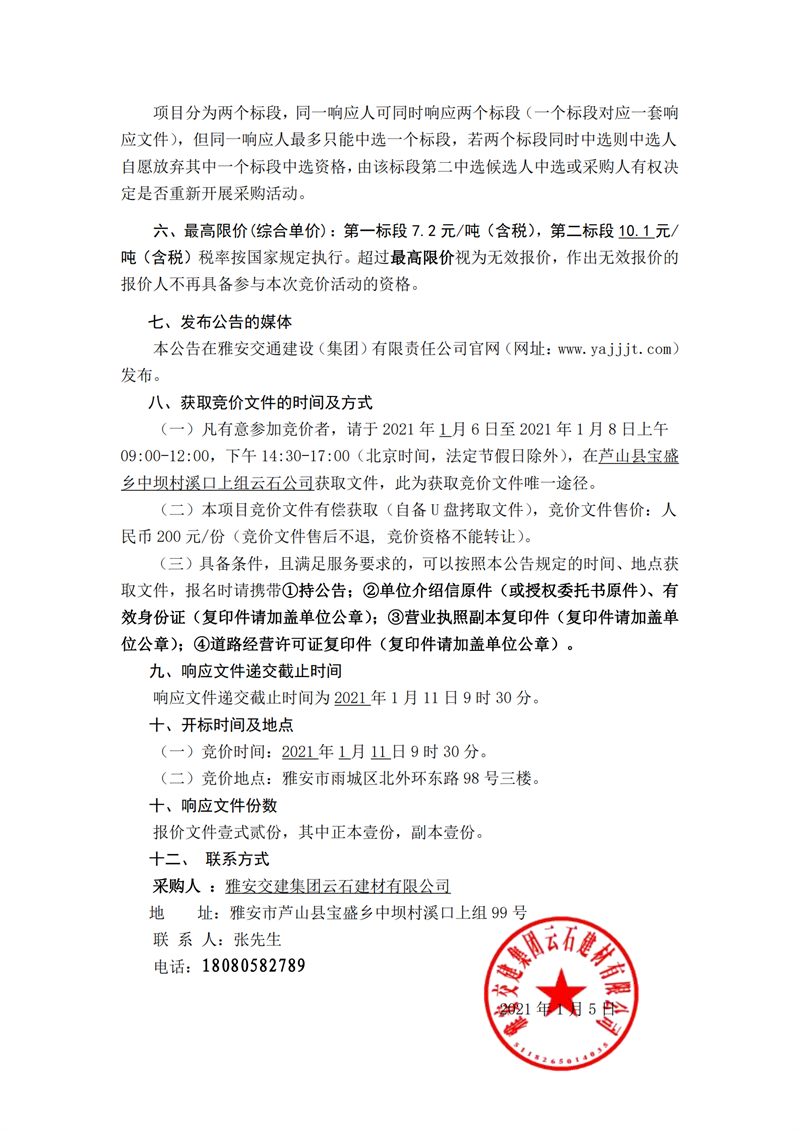
DB视讯 集团云石建材有限公司太平河清障项目运输服务竞价邀请公告
【发布日期:2021-01-05】
【字号:
大
中
小
】 【
关闭此页
】
上一篇
:
四川康藏路桥有限责任公司宝兴分公司省道432线雅安段扩建工程K19新建拌合站施工劳务磋商公告
|
下一篇
:
四川康藏路桥有限责任公司宝兴分公司省道432线雅安段扩建工程K19新建拌合站施工劳务磋商公告(第二次)
版权所有 雅安市交通建设(集团)有限责任公司
地址:雅安市雨城区北环东路306号 集团公司办公室电话:0835-5897853
技术支持:北纬网(0835-2350262) 蜀ICP备18001252号 川公网安备 51180202511905号
分享按钮