DB视讯
全部
标题
内容
DB视讯
集团概况
集团简介
领导团队
群团组织架构
集团荣誉
建设资质
交通建设
企业开展
新闻中心
企业文化
依法治企
党建群团
党群工作
党史学习教育
所属企业
您现在的位置:
DB视讯
>> 招标采购 >> 正文
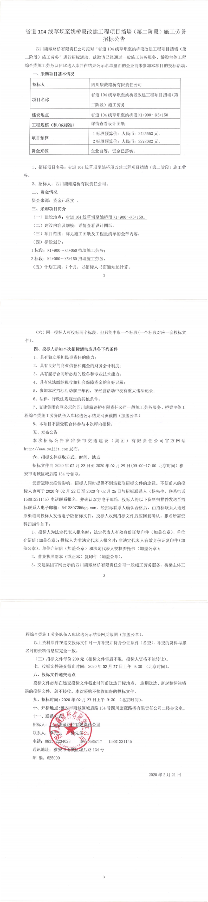
四川康藏路桥有限责任公司省道104线草坝至姚桥段改建工程项目挡墙(第二阶段)施工劳务招标公告
【发布日期:2020-02-21】
【字号:
大
中
小
】 【
关闭此页
】
上一篇
:
DB视讯 集团项目管理有限公司G318线成都界至雨城段新改建项目地质灾害危险性评价编制项目补遗书
|
下一篇
:
四川康藏路桥有限责任公司草坝青衣江大桥(茶地坎渡改桥)项目塔式起重机租赁采购竞争性谈判结果公示
版权所有 雅安市交通建设(集团)有限责任公司
地址:雅安市雨城区北环东路306号 集团公司办公室电话:0835-5897853
技术支持:北纬网(0835-2350262) 蜀ICP备18001252号 川公网安备 51180202511905号
分享按钮